提高电机驱动系统能效的工业电机控制系统方案与研发展望
基于Matlab与DSP的直线电机高精度位置控制系统设计与实现
工厂能源效率优化与电机驱动技术的协同助力
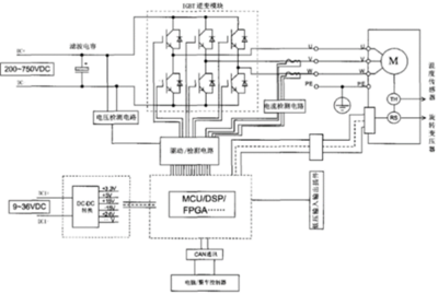
无刷直流电机(BLDC)及其控制系统研发——综合电路图解析
单轴与多轴控制器的含义、特点及电机控制器选择指南
YLJ-K-3F-12A力矩电机及其控制系统的研发与应用
大型风力发电机组缩比控制系统中的电机及其控制系统研发
回转马达、行走马达与液压控制系统详解——电机及其控制系统研发
基于DSP的永磁同步电机直接转矩控制系统设计与实现
自动控制原理图精华版 电机及其控制系统研发全面解析
无刷直流电机的控制策略与仿人智能系统设计
制动防抱死控制系统(ABS) 原理、意义及其在电机与控制系统研发中的角色
中国步进电机网 电机及其控制系统的研发进展
大联大世平集团推出基于NXP等产品的BLDC电机无感方波驱动方案,助力电机控制系统研发创新
智能电机控制器 抗晃电与电机保护的关键技术
回转马达、行走马达与液压控制系统概述及电机及其控制系统研发探讨
马达设计中提升更高效率 电机及其控制系统研发策略
新能源汽车技术难点浅析及解决方案 聚焦电机及其控制系统研发
工业网络通信新概念及FLEX产品助力电机及其控制系统研发
德欧伺服驱动器、伺服电机及其控制系统研发综述
如若转载,请注明出处:http://www.sfsh-skf.com/product/list-3.html